俗话说:择一城终老,遇一人白首,爱她就给她一个温暖的家……有没有觉得小编快要变身传说中的中国丈母娘了?其实,小编只是想跟大家说说购置房屋,涉及到哪些税收……

购买新建商品住房篇
问:小薛购买新建商品住房,他交付给房地产开发企业预付款后,收到房地产企业开具的增值税普通发票,发票税率栏填具“不征税”,是不是房地产开发企业就不需要缴税了?
答:根据《房地产开发企业销售自行开发的房地产项目增值税征收管理暂行办法》(国家税务总局公告2023年第18号)及《国家税务总局关于营改增试点若干征管问题的公告》(国家税务总局公告2023年第53号)的有关规定:
一般纳税人采取预收款方式销售自行开发的房地产项目,收到预收款时纳税义务尚未发生,应按照3%的预征率预缴增值税,选择商品和服务税收分类编码602“销售自行开发的房地产项目预收款”,开具增值税普通发票,发票税率栏填写“不征税”;
依法确定纳税义务发生时,应按适用税率或征收率开具增值税发票,并以红字发票冲抵收取预收款时已开具的增值税普通发票。
问:小杨购买新建商品住房,作为买方的他需要缴交哪些税呢?
答:购买新建商品住房,小杨作为买方需要向税务机关缴纳的税种有契税和印花税。
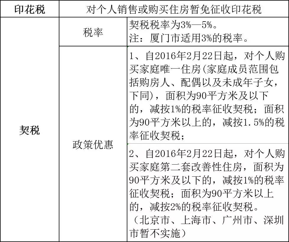
其中,根据《财政部 国家税务总局关于调整房地产交易环合规收政策的通知》(财税〔2008〕137号)规定,对个人销售或购买住房暂免征收印花税。
关于契税,根据《财政部 国家税务总局 住房城乡建设部关于调整房地产交易环节契税 营业税优惠政策的通知》(财税〔2016〕23号)规定:
对个人购买家庭唯一住房(家庭成员范围包括购房人、配偶以及未成年子女,下同),面积为90平方米及以下的,减按1%的税率征收契税;面积为90平方米以上的,减按1.5%的税率征收契税。
而对个人购买家庭第二套改善性住房,面积为90平方米及以下的,减按1%的税率征收契税;面积为90平方米以上的,减按2%的税率征收契税。
购买二手住房篇
如果是从个人卖家手中购买的二手住房,又涉及哪些税呢?
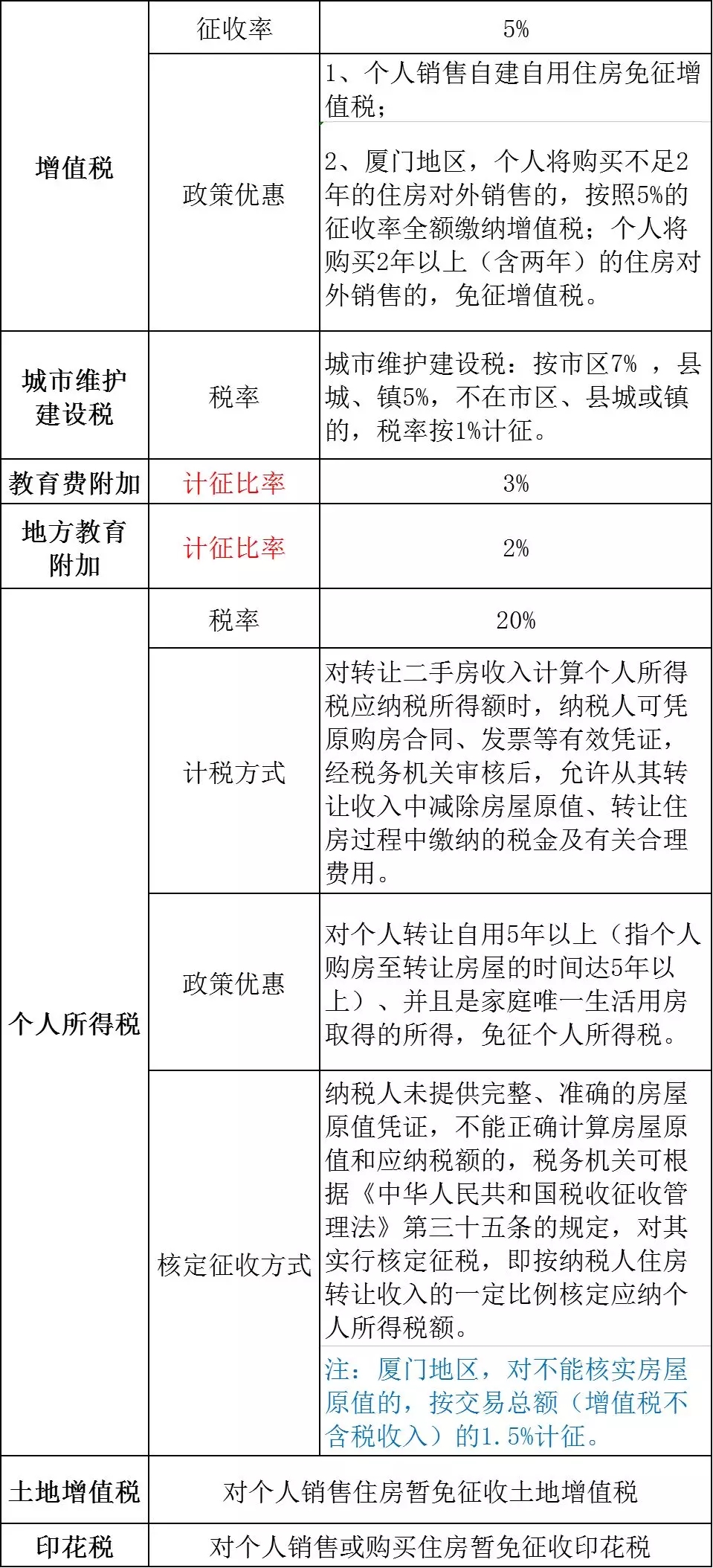
1、个人卖家涉及的税种

小贴士:个人销售住房增值税计算中关于购房时间的确定,建议参阅《国家税务总局关于房地产税收政策执行中几个具体问题的通知》(国税发〔2005〕172号)
2、个人购买方涉及的税种

购房的这些税事不知道你是不是都了解了呢?




